欢迎来到湖南省湘交建设集团有限公司ag电子官网!
栏目分类
以往中标
18007351607
s568临武梓木至马家公路工程(一期)等三个交通基础设施建设项目设计施工总承包
打捆中标候选人公示
(招标编号:e4310002610003492001001)
公示结束时间:2025年08月04日
一、评标情况
标段(包)[001]s568临武梓木至马家公路工程(一期)等三个交通基础设施建设项目设计施工总承包打捆:
1、中标候选人基本情况
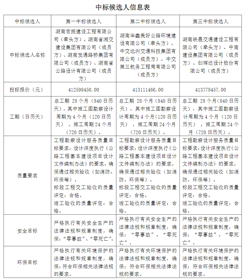
中标候选人第1名:湖南宏振建设工程有限公司(牵头方)、湖南省湘交建设集团有限公司(成员方)、湖南发通路桥集团有限公司(成员方)、湖南省公路设计有限公司(成员方),投标报价:41259.945000万元,质量:工程勘察设计服务质量目标要求:设计深度执行《公路工程基本建设项目设计文件编制办法》的要求,确保通过相关验收(如消防、环保等)。
中标候选人第2名:湖南华鑫美好公路环境建设有限公司(牵头方)、中交远洲交通科技集团有限公司(成员方)、中交第三航务工程局有限公司(成员方),投标报价:41311.146600万元,质量:工程勘察设计服务质量目标要求:设计深度执行《公路工程基本建设项目设计文件编制办法》的要求,确保通过相关验收(如消防、环保等)。
标段工程交工验收的质量评定:合格。
竣工验收的质量评定:合格。工期/交货期/服务期:840天;
中标候选人第3名:湖南映晟交通建设工程有限公司(牵头方)、中南建设集团有限公司(成员方)、创辉达设计股份有限公司(成员方),投标报价:41377.845700万元,质量:工程勘察设计服务质量目标要求:设计深度执行《公路工程基本建设项目设计文件编制办法》的要求,确保通过相关验收(如消防、环保等)。
标段工程交工验收的质量评定:合格。竣工验收的质量评定:合格。工期/交货期/服务期:840天;
2、中标候选人按照招标文件要求承诺的项目负责人情况
中标候选人(湖南宏振建设工程有限公司(牵头方)、湖南省湘交建设集团有限公司(成员方)、湖南发通路桥集团有限公司(成员方)、湖南省公路设计有限公司(成员方))的项目负责人:熊政一级建造师注册证书/职称证书/交通行业行政主管部门的b类安全生产考核合格证书;湘1432019202002308/b08151010000000637/湘交安b15g03423;
中标候选人(湖南华鑫美好公路环境建设有限公司(牵头方)、中交远洲交通科技集团有限公司(成员方)、中交第三航务工程局有限公司(成员方))的项目负责人:高祥一级建造师注册证书/职称证书/交通行业行政主管部门的b类安全生产考核合格证书;湘1432023202400415/a08211000000000561/湘交安b16g00176;
中标候选人(湖南映晟交通建设工程有限公司(牵头方)、中南建设集团有限公司(成员方)、创辉达设计股份有限公司(成员方))的项目负责人:王强一级建造师注册证书/职称证书/交通行业行政主管部门的b类安全生产考核合格证书;湘1432006200803931/b08041911600000002/湘交安b20g03467;
3、中标候选人响应招标文件要求的资格能力条件中标候选人(湖南宏振建设工程有限公司(牵头方)、湖南省湘交建设集团有限公司(成员方)、湖南发通路桥集团有限公司(成员方)、湖南省公路设计有限公司(成员方))的资格能力条件:符合招标文件要求;
中标候选人(湖南华鑫美好公路环境建设有限公司(牵头方)、中交远洲交通科技集团有限公司(成员方)、中交第三航务工程局有限公司(成员方))的资格能力条件:符合招标文件要求;
中标候选人(湖南映晟交通建设工程有限公司(牵头方)、中南建设集团有限公司(成员方)、创辉达设计股份有限公司(成员方))的资格能力条件:符合招标文件要求;
4、中标候选人的评标情况中标候选人(湖南宏振建设工程有限公司(牵头方)、湖南省湘交建设集团有限公司(成员方)、湖南发通路桥集团有限公司(成员方)、湖南省公路设计有限公司(成员方))的评标情况:正常;
中标候选人(湖南华鑫美好公路环境建设有限公司(牵头方)、中交远洲交通科技集团有限公司(成员方)、中交第三航务工程局有限公司(成员方))的评标情况:正常;
中标候选人(湖南映晟交通建设工程有限公司(牵头方)、中南建设集团有限公司(成员方)、创辉达设计股份有限公司(成员方))的评标情况:正常;
二、提出异议的渠道和方式
本项目中标候选人公示期为3个工作日。公示期内如有异议,请根据《湖南省招标投标活动投诉处理办法》的通知湘发改法规规〔2024〕419号文件的有关规定,向招标人或招标代理公司书面反映。公示期间招标人或招标代理机构受理投标人或者其他利害关系人有单位公章或个人署名的,反映真实情况的异议。公示期满对中标候选人若无异议,招标人将确定第一中标候选人为该项目的中标人。
三、其他
详见附件
四、监督部门
本招标项目的监督部门为临武县交通运输局、郴州市交通运输局,电话:0735-6322539、0735-2258881。
五、ag电子的联系方式招
招标人:临武县路通发展有限责任公司
地址:临武县武水镇枫树坳
联系人:邓先生、邝女士
电话:16673526123、13762535
电子邮件:/
招标代理机构:湖南地川项目管理有限公司
地址: 湖南省长沙县湘龙街道大华路1号碧桂园翘楚棠小区y-5栋1104号
联系人: 夏永福(项目负责人)、夏昌盛、熊志华
电话:13319636978
电子邮箱:/







招标公告链接:
中标公告链接:http://bidding.fgw.hunan.gov.cn/bidding/notice/171451?isdetail=1